-

马克思主义学院举办“习近平总书记关于思想政治理论课的重要论述”研讨会
9月1日出版的《求是》杂志发表了习近平总书记的重要文章《思政课是落实立德树人根本任务的关键课程》。为深刻领会该文的核心要义、精神实质、丰富内涵、实践要求,深入认识办好思政课在党和国家事业全局中的战略...
10-13 -

我校硕士生签署沪高校首份2021届毕业生就业协议,选择回家乡武汉,投身...
10月12日上午,武汉,编号为0000001号的2021届 《上海高校毕业生、毕业研究生就业协议书》,在中南建筑设计院股份有限公司签署,签约双方分别是同济大学土木工程学院2021届硕士毕业生李翀,中南建筑设计院股份有...
10-12 -

江苏省委书记娄勤俭来苏州同济区块链研究院调研
10月10日,江苏省委书记娄勤俭来苏州同济区块链研究院调研。省委常委、苏州市委书记许昆林,省委常委、省委秘书长郭元强以及苏州市委副书记、市长李亚平,市委常委、市委秘书长俞杏楠陪同调研。娄勤俭听取了区块...
10-12 -

我校光子学与声子学团队在“Physical Review Letters”上发表光学近场调...
10月5日,我校物理科学与工程学院先进微结构材料教育部重点实验室陈鸿教授团队的博士后研究人员郭志伟、教授江海涛,与声子学和热能科学中心的博士生龙洋、教授任捷合作,在Physical Review Letters(《物理评论...
10-12 -

建筑与城市规划学院卢济威教授获“俄罗斯艺术科学院荣誉院士”称号
近日,俄罗斯艺术科学院公布新晋外籍荣誉院士名单,我校建筑与城市规划学院卢济威教授获“俄罗斯艺术科学院荣誉院士”称号。俄罗斯艺术科学院是俄罗斯艺术领域最高学术权威机构,该学院荣誉院士称号是俄罗斯艺...
10-10 -

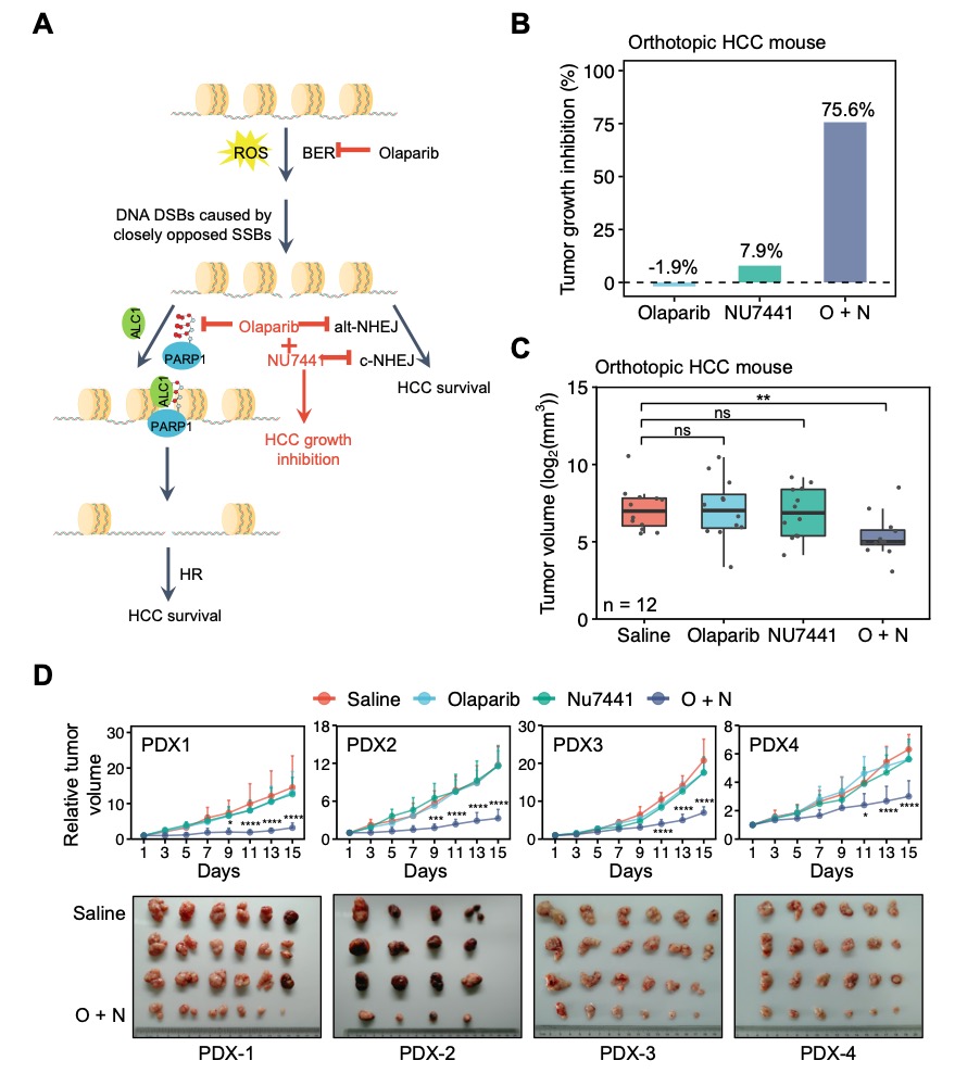
生命科学与技术学院毛志勇/孙方霖团队合作开发治疗肝细胞癌的新型联合疗...
10月5日,同济大学附属第一妇婴保健院、生命科学与技术学院毛志勇教授团队与同济大学生命科学与技术学院、附属东方医院孙方霖教授团队联合在PNAS(《美国科学院院报》)上在线发表了题为“Rational combination t...
10-08




