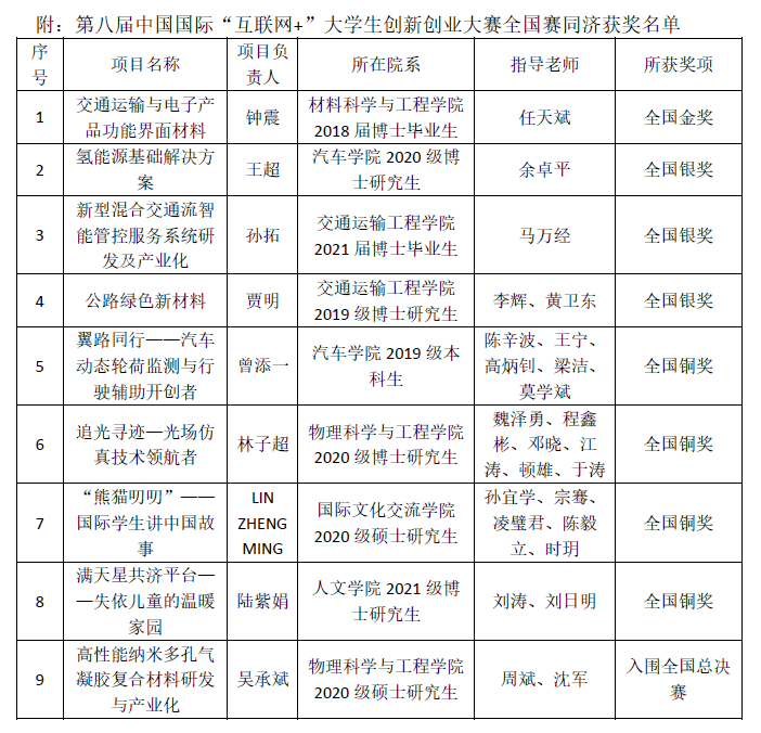
近日,第八届中国国际“互联网+”大学生创新创业大赛全国总决赛现场比赛在线举行。同济大学共有9支参赛团队入围全国总决赛,经过初赛网评4支队伍晋级总决赛现场比赛,共获得1金3银4铜(另有1支团队奖项将于2023年2月公布)。

总决赛现场比赛参赛选手线上路演答辩
中国国际“互联网+”大学生创新创业大赛是我国深化创新创业教育改革的重要载体和平台,作为全国覆盖面最广、影响力最大的大学生创新创业盛会,大赛自今年4月正式启动以来,克服疫情影响,在应对变局中育新机、开新局,极大提振了大学生创新创业的激情与热情,实现了“更中国、更国际、更教育、更全面、更创新”的办赛目标,传承和弘扬红色基因,聚焦“五育”并举的创新创业教育实践,打造共建共享、融通中外的创新创业盛会。本届大赛进一步回归和突出育人本质,更好支持和促进大学生创新创业,突出“四新”引领,高教主赛道按照“四新”分类、“红旅”活动通过“四新”赋能、产业命题赛道结合“四新”征题,充分展现高校创新创业教育改革的丰硕成果,全面展示广大青年学生敢闯会创、昂扬向上的精神风貌,激励广大青年学生在为祖国、为民族、为人民的不懈奋斗中立大志、明大德、成大才、担大任,将大赛打造成中国创新创业教育品牌、世界双创赛事的品牌、产教深度融合的品牌。
本届大赛的校内筹备工作得到了学校和相关职能部门、院系的高度重视和大力支持。副校长顾祥林和校党委副书记彭震伟多次听取大赛专题汇报,指导赛事筹备工作,协调解决备赛过程中各项困难。同济创新创业控股有限公司、本科生院、研究生院、校团委、校友会、党委学研工部以及各院系对大赛全程给予鼎力支持,高度重视参赛学生的指导和组织工作,动员组织各单位指导教师团队,解答不同学科参赛同学在备赛过程中遇到的各种专业问题。创新创业学院负责高教主赛道,校团委负责青年红色筑梦之旅赛道,分工配合,聘请校内外专家组成导师团,在项目选拔、项目培育、商业计划书撰写、项目展示、现场答辩等各个关键环节反复模拟演练,给予各团队耐心指导,从今年4月开始共举办各类线上线下辅导讲座及培训20余场。本届大赛同济大学累计参赛项目数697个,其中高教、红旅赛道累计参赛项目数682个、学生数2863人,产业命题赛道累计参赛对策数15个、学生数97人。
同济大学以创新创业教育为抓手,主动对接国家创新驱动发展战略和上海全球科创中心发展需求,主动融入国家创新体系和上海科创中心建设,将创新思维、创业意识、双创能力培养融入人才培养各环节,构建了分层次多元化的创新创业教育体系和全要素纵向融合、全过程横向贯通的双创育人模式,依托国家重点实验室等实践平台开展科研创新项目训练和创新创业实践,形成创新驱动、思创融合、专创结合、师生共创、技术转化的双创教育特色。发挥学科优势,强化与新工科结合,推进以高技术转化为主的双创实践,实现“创意-创造-创新-创业”的贯通,依托知识外溢和师生创业,涌现一批以核心和“卡脖子”技术转化为主的师生共创企业,形成了“城校共生”的双创育人生态,为国家战略科技研究和上海市经济社会发展作贡献,为全国高校持续深化双创教育改革提供了特色鲜明的“城校共生”双创育人范例,并在教育部的指导下组织制定了高校双创教育评价指标,示范引领全国高校创新创业教育高质量发展。同济大学已建成了科学先进、广泛认同的“多维融合、城校共生、全员协同”的双创教育体系,2022年获得了教育部首批“国家级创新创业学院”。

项目团队简介
交通运输与电子产品功能界面材料

团队合照

团队成员在电子产品功能界面材料制备实验中合影
普力通化学成立于2018年,注册资金600万元,旨在为汽车、新能源汽车、轨道交通、航空航天等先进交通制造业提供关键功能界面材料,此外为5G、消费电子、半导体等先进电子制造业提供重要零部件的关键功能界面材料以及技术方案。
深耕功能界面材料领域10余年,普力通以科研创新突破国外技术壁垒,以上游发力助力国家产业升级。时至今日,普力通取得了令人瞩目的成果,公司主要的两款典型产品:金属-弹性体粘接界面材料,可将模量相差6个数量级的两种材料完美粘合并赋予其优良性能,广泛应用于汽车、轨道交通、航空航天、工业履带、桥梁减震等领域;电子产品功能界面材料,为新能源汽车、5G技术、消费电子及半导体等应用领域提供解决方案,打破了国外对于关键功能界面材料的技术垄断,公司创建了集高分子材料合成、配方技术、应用建模与测试分析三位一体的技术平台,成为了国内唯一掌握相关材料全套技术的企业。普力通以领先的研发、质量、服务等综合优势,获得龙头客户认可与信任,以定制化服务助力中国先进制造走向全世界。
氢能源基础解决方案

团队合照

团队负责人王超(右四)带领团队研讨加氢站建设方案
海德瑞思(青岛)清洁能源装备有限责任公司成立于2020年9月,注册资金3千万元,是从事加氢站核心装备研发制造的高新技术企业。公司依托于同济大学的先进技术优势,以中国工程院钟志华院士为学术带头人,为公司注入丰厚的技术沉淀。同时公司所有员工均曾任职于业内各个环节头部企业,拥有多年研发生产经验,专注于加氢、制氢环节核心装备的研发制造与方案配套。
公司团队通过各相关行业多年的经验积累,独立研发设计目前业界独创工艺理念,在控制建站成本的前提下,在流体模拟、液气耦合、用电功效比等方面做了大量研究工作,从而大幅提升站内能源使用效率,降低加氢站运营成本,使整站运营更加高效。截至目前,已在青岛、临沂等城市规划设计并完成多个氢气充装、加注站项目。为青岛实现“东方氢岛”的目标作出了应有贡献。2022年海德瑞思将成为国内制氢、加氢、储运等环节的优质方案及设备供应商,从各个维度为氢能全产业链提供优质的配套服务。
新型混合交通流智能管控服务系统研发及产业化

团队合照

团队在上海智能网联示范区开展车路协同决策测试
兆边科技团队是专业从事智能汽车与车联网长期演进的“新型混合交通流”环境下新一代智能管控与出行服务技术的国家高新技术企业。《交通强国建设纲要》明确提出“十四五”期间开发自主可控的新一代智能交通管理系统,兆边科技依托国家重大课题成果积累与软硬件工程实践,自主研发了包括云控平台、边缘计算设备、出行服务软件的“MICS”系统,在国际上率先实现了车路云一体化的新一代智能交通管理系统,技术成果获3项省部级科技进步一等奖,可广泛应用于双智城市、智慧高速、国省干道、智慧机场、智慧园区等场景。兆边科技已牵头制定首部中国汽车工程学会和中国公路学会双编号的车路协同系列标准《车路协同 智能路侧决策系统》(6部),打破了“聪明的车”和“智慧的路”之间长期存在的协同难题。
兆边科技是上海市重点培育创业企业和上海市最具投资价值50佳企业,与超50+头部企业达成战略合作和联合产品,成功落地高速公路国家级标杆“京雄高速”、城市道路国家级标杆“上海双智”、国省干道国家级标杆“清傅公路”,并且制定长三角地区互认的精细化交通碳普惠方法学,在上海打造交通碳普惠机制国家级标杆,探索智能网联汽车“个人碳账户”减排服务进入碳交易市场,助力交通新基建商业闭环和“双碳目标”实现。
公路绿色新材料——生态道路高性能功能型养护材料研发及产业化

团队合照

团队成员开展路面降温防眩材料研究
EcoRoad团队响应交通强国、生态文明、双碳建设国家战略,基于前沿科技交叉,自主研发了一系列高性能生态道路养护技术。团队研究基础雄厚,依托科技部国家重点研发计划等项目,研发了再生超薄沥青罩面、大空隙高强耐久透水路面、多级净水罩面铺装、红外反射降温路面四大核心技术,实现旧料利用、施工高效、寿命延长、透水净水、降温减排五大优势,率先开展生态道路高性能功能型养护材料研发及产业化,并提供专业养护技术咨询服务。项目技术总体达到国际先进水平,部分成果国际领先,荣获中国公路学会一等奖、中国公路建设行业协会特等奖、中国发明协会一等奖等科技奖励5项,申请专利38项,授权美国发明专利1项、国内发明专利10项、实用新型专利10项,编制地方标准2项,出版专著1部,发表高水平论文40余篇。
项目团队已与多家企业开展技术研发合作,在冬奥会赛区主通道、雄安新区对外骨干公路网等多项工程进行应用,将进一步建立“学术研发引领、产学研用推广、市场精准定位”的商业运行模式,打造路面养护领域高品质、生态化的产业品牌,助力国家高品质绿色公路建设,推动道路养护的高效化、生态化及低碳化转型。
翼路同行——汽车动态轮荷监测与行驶辅助开创者

团队合照

翼驰车队在2022中国大学生方程式汽车大赛赛场合影
翼路同行动态轮荷测定系统是一款可以测定汽车行驶过程中动态轮荷并用于整车控制的软硬件融合装置。汽车感知动态轮荷,就如同人类感知自己的双脚和路面,作为车辆运动的基本数据,轮荷在未来新能源与智能汽车中具有诸多潜在作用,支持主动式悬架、线控制动、扭矩矢量控制等系统实现更加精确高效的工作。上传至云端的轮荷数据可以实现无死角的超载监管,并用作事故分析以及桥路设计等,也有助于提升无人驾驶车辆的舒适性、安全性、操控性。项目创新性得到了教育部科技查新认证以及弗若斯特沙利文公司的创新性认证。
该项目源于同济大学路特斯翼驰车队的技术构想,3名核心成员曾添一、刘泽宇、陈昊天依托赛车深入思考,并不断寻求赛车技术与民用技术的衔接转化。翼驰车队作为学生自主且运行成熟的科创平台,为3人提供了物质与知识方面的大力支持,团队的原型产品也安装在车队的赛车上,在大学生方程式大赛的赛场留下更多属于同济的光辉时刻。
追光寻迹—光场仿真技术领航者

团队合照

团队成员讨论软件专用模块研制
光场仿真和设计软件在集成电路、航空航天、通讯射频、科学研究等领域有广泛的应用场景,受国家政策大力扶持,市场前景广阔,发展潜力巨大。团队依托同济大学精密光学工程技术研究所、先进微结构材料教育部重点实验室、上海市数字光学前沿科学研究基地、上海市全光谱高性能光学薄膜器件与应用专业技术服务平台,从技术上突破了模型处理效率低、矢量计算慢和器件设计难的三大“卡脖子”问题,构建了以通用领域基础光场仿真为核心,其他领域专用仿真设计模组为辅的大型工业软件框架,成功研制出完全自主可控、可二次开发的光场仿真优化设计软件Gallop,具有高效计算前处理、多算法融合以及丰富的优化设计模组等核心竞争优势。团队研究成果现已应用于光子学器件、集成电路、航空航天、消费电子等各领域典型场景,得到了众多行业领头企业的技术认可。
团队共计已发表科技论文4篇,取得软件著作权4项。未来将依托学校平台和交叉学科团队,构建具有自主知识产权的光场仿真软件平台,突破国际上的技术垄断,争做光场仿真技术领航者。
“熊猫叨叨”——国际学生讲中国故事

团队合照

团队成员参观学习四行仓库
团队是一群来自世界各国,对中国好奇、对未来憧憬,怀揣着“中国梦”的外国留学生。来中国前,他们忐忑、慌乱、对中国几乎一无所知;来中国后,中华文化的博大精深让他们大开眼界,中国经济的高速发展让他们叹为观止,他们不禁产生疑问:为什么中国和他们的想象完全不同?是什么让中国这个古老民族历经数千年仍不断进步?他们是否可以把中国的发展经验带回自己的国家?为了探寻答案,他们走访历史名城、参观现代企业、走进中国新农村、参与社区治理、来到革命圣地,了解中国的革命史、中国共产党的发展史。
他们决定要做新时代的“斯诺”,从自己的视角,用自己的语言,结合自己在中国的经历,将自己的“中国故事”讲出来、写下来,拍成视频,通过社交媒体,与身边的亲人朋友分享,通过网络平台,向世界展示真实的中国。让以后来华留学生不再忐忑、不再疑惑,让世界了解中国道路、中国模式,让同胞借鉴中国经验,助力祖国发展。于是,“熊猫叨叨”诞生了。团队本着国际学生讲述自己中国故事的初心,多语言、多角度、多国别地传播中国文化,架起各国人民民心相通之桥。他们以美食、语言、文化、历史、热点事件、红色故事为载体,让世界了解一个真实、立体、全面的中国。
满天星——共济平台

团队合照

团队成员在安徽省阜南县开展帮扶活动合影
“满天星—共济平台”是一个长期关注和帮扶失依儿童心理健康成长的平台。2015年起,同济大学人文学院师生共同启动“满天星济划”,依托同济大学高等教育平台及心理学专业人才,对阜南县登记在册的556名失依儿童运用各种形式的心理活动分类进行心理辅导。通过“请出来+走进去”的活动方式,改善当地失依儿童长期因孤独、缺乏关注和引导等原因引起的各类心理困扰。
负责人陆紫娟创立上海黄浦区连馨社区公益服务中心,以正式组织的模式运营,保证项目规范、稳定、持久、专业地开展,并与人文学院继续深入合作,聚焦失依儿童,构建满天星—共济平台,践行“人文化成,同济天下”。以平台为基准,大数据系统为依托,互联网技术为桥梁,通过搭建完善的心理服务体系确保项目的系统性、专业性和有效性;构建以四大层面(主导方、施助方、受助方、运营方)为整体架构的共济平台引入更多的社会组织和志愿者群体加入;建立数据库收集失依儿童的各类数据用于更好地了解儿童成长情况,了解援助效果并优化援助方案;与“同济梦想教室”团队合作,为失依儿童建造梦想教室,为满天星项目的线下和线上开展和实施提供了最适宜的场地和环境。通过区域复制扩大援助范围,已在浙江、江苏、上海等地开展服务,帮助更多的失依儿童进行全方位、全过程、全员践行的心理健康教育和服务,旨在成为失依儿童的温暖家园,以微光照亮微光,让孩子心有所依。
高性能纳米多孔气凝胶复合材料研发与产业化——Aero Brain气凝胶研发中心

团队合照

团队成员针对气凝胶产业化方向进行讨论交流
气凝胶是一种具有极优异的耐高温性能与超低密度的固态材料,被视为新一代的超级绝热材料。在当下碳达峰和碳中和的政策背景下,中钢集团等大型重工企业面临着亟需减少碳排放的问题,更新隔热材料是减少碳排放的最为直接高效的方式,而气凝胶是其中的第一选择。团队面对中国冶金科技成果转化有限公司在第八届互联网+大赛中提出的命题“高性能纳米多孔气凝胶复合材料研发与产业化”,为响应中国工程院制定的面向2035的新材料强国发展战略,提出了以Aero Brain气凝胶研发中心为研发主体,联合天津朗缪环保科技有限公司作为主要生产方,以国际领先的干燥技术、性能-微结构关系理论体系、精密化制备工艺、阶梯放大技术四大核心技术为支撑,进行超级绝热气凝胶的设计研发及产业化。
Aero Brain气凝胶研发中心项目团队是一支以气凝胶材料研发和产业化为核心的师生共创团队,项目团队负责人为物理科学与工程学院在读硕士吴承斌,首席科学家为杜艾副教授,技术骨干有汪宏强、张泽辉、田宇林、王程琳、葛韵斐、冯仲颋等研究生,商业策划团队为辛旭、曾浩艺、刘梵、房静怡、吴承筱等,团队指导教师为同济大学气凝胶课题组的沈军教授和周斌教授,均是国内气凝胶领域的资深学者。团队志在突破国外的技术封锁并结合智能制造实现快速技术迭代,建立国内首家气凝胶研发公司,助力中国气凝胶行业的崛起。