同济大学戈宝学团队发现PLCβ2负调控病毒诱导的促炎反应
来源:医学院
时间:2019-02-19 浏览:
传染病,特别是病毒感染,仍然是对人类的严重威胁。临床和实验研究都发现,促炎细胞因子过度爆发(称为细胞因子风暴)与流感、手足口病、小鼠疾病和细菌性脓毒症等传染病相关的发病率和死亡率之间存在相关性。然而,细胞因子风暴的确切诱导机制尚不清楚。2019年2月14日,同济大学戈宝学团队联合复旦大学严大鹏、陆豪杰团队在Nature Communications上发表题为“PLCβ2 negativelyregulates the inflammatory response to virus infection by inhibitingphosphoinositide-mediated activation of TAK1”的文章,表明PLCβ2通过抑制磷酸肌醇介导的TAK 1的激活,负调控病毒诱导的促炎反应。

由肠病毒引起的HFMD是一组传染病(如CVA 16和EV 71),影响全球数以百万计的人,特别是5岁以下的儿童。严重的HFMD通常与无菌性脑膜炎、脑干脑炎和急性弛缓性麻痹有关,是致命的。为了确定哪些分子在手足口病中起重要作用,研究人员收集了5名健康对照者和6名临床诊断为手足口病患者的血液样本。用红血球溶解法治疗后,对各组患者的白细胞进行混合,并进行质谱分析。结果显示,与健康对照组相比,PLCβ2在患者中高表达。采用蛋白质印迹法对PLCβ2蛋白水平进行了分析。PLCβ2蛋白丰度在手足口病患者中也明显高于对照组,这与以前的质谱结果一致。

为了确定哪些信号通路参与了PLCβ2的表达,研究人员进一步研究了聚(I:C)诱导的PLCβ2在小鼠腹腔巨噬细胞中的上调作用。Tlr3−/−小鼠或野生型巨噬细胞用PDTC (NF-κB抑制剂)、PD 98059(MEK抑制剂)、SP 600125(JNK抑制剂)或SB203580(p38抑制剂)预处理。聚(I:C)诱导的PLCβ2上调作用在TLR 3−/−巨噬细胞和野生型巨噬细胞经SB 203580处理。结果提示双链RNA通过TLR3-p38途径促进了PLCβ2的诱导。
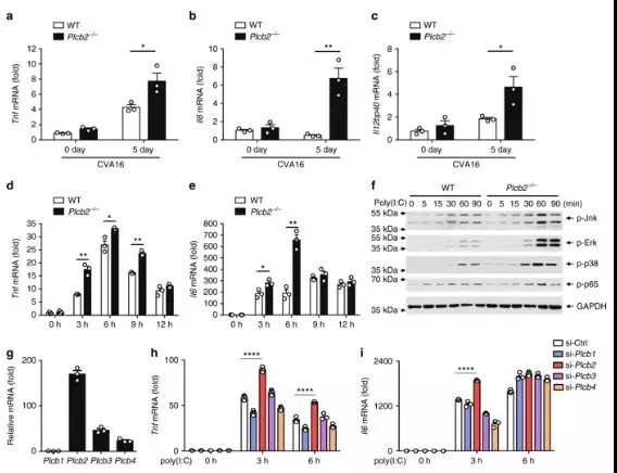
许多临床研究表明,大量的促炎细胞因子(如IL-6)的诱导可能与手足口病发病的严重程度有关。研究人员研究了PLCβ2在CVA 16诱导的促炎细胞因子产生中的作用。两周大的野生型或Plcb 2−/−用CVA 16病毒感染小鼠5天后,用RT-PCR定量检测促炎细胞因子的表达水平。与野生型小鼠比较骨骼肌组织Plcb 2−/−小鼠有较高的Tnf, Il6,和Il12水平,提示PLCβ2对病毒诱导的促炎细胞因子在体内的表达具有负调节作用。

在该研究中,研究人员发现了PLCβ2在控制抗病毒炎症反应中的作用。分子和细胞证据表明,PLCβ2下调病毒诱导的TAK 1激活,以及随后通过降解PIP 2产生促炎细胞因子。研究结果表明,PLCβ2是病毒诱导的炎症反应的负调节因子,用PLC激活剂治疗病毒感染可以作为一种新的治疗策略。
原文链接:https://www.nature.com/articles/s41467-019-08524-3