“基因学、遗传学、干细胞……人类探索自身生命奥妙的脚步飞快,可以预见,在不久的将来,我们都将拥有健康的高质量的人生。”获得今年吴瑞奖学金的王晨飞博士与记者分享着自己的想法,他说,能投身自己所热爱的生命科学研究,做提高人类生存质量的科研,觉得自己特别幸运。
今年夏天,我校生命科学与技术学院2012级博士生王晨飞获得了2017年度吴瑞奖学金。吴瑞奖学金被称为华人生物学博士最高奖,评选看中获奖者的科研潜力,奖励从事生命科学领域有创新性、独立思考能力和专注奉献精神的博士研究生。奖学金设立8年来,同济学子第一次获此殊荣。

左一为王晨飞
格子衬衣、运动鞋,黑色边框眼镜,即将博士毕业的他有着同济人特有的踏实与质朴,一提到自己的工作,他一脸阳光地向记者“科普”:“我的主要工作是解码海量数据背后的生物学信息。”
生物信息学诞生于本世纪初,因人类基因组计划而生。在上亿个人类基因的基本结构面前,传统生物学需要与统计学和数学分析相结合,来对大量的DNA测序数据进行分析归纳,得到隐藏在数据背后的生物学结论。这个学科的诞生,极大推进了人类探索生命的奥秘和规律的研究步伐。
王晨飞在博士期间做了很多基础性的研究工作,发表了9篇高水平科研文章。其中影响最大的是2016年,他以共同作者的身份《自然》上发表研究论文,在国际上首次揭示了哺乳动物早期胚胎发育过程中组蛋白H3K4me3(H3组蛋白4位赖氨酸三甲基化)和HK27me3(H3组蛋白27位赖氨酸三甲基化)修饰的建立图谱,为进一步研究植入前胚胎发育及早期细胞分化的表观遗传学机制打开了一扇大门。该工作得到国内外同行的高度评价,美国科学院院士伊戈尔·戴维(Igor B Dawid)教授称赞其“对于哺乳动物早期发育阶段的基因调控环境提供了高精度的观测”。

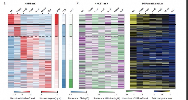
图片主要反映了小鼠早期胚胎发育过程中H3K9me3(H3组蛋白9位赖氨酸三甲基化修饰), H3K27me3(H3组蛋白27位赖氨酸三甲基化修饰)和DNA甲基化修饰在这个过程中的动态变化情况
取得如此优秀的科研成果,王晨飞备受鼓舞,他开始加紧了对另外一组蛋白修饰H3K9m3(H3组蛋白9位赖氨酸三甲基化)的研究,对其在早期胚胎发育及细胞命运决定过程中起到的作用进行探讨,该工作成果文章目前正在《细胞》杂志投稿中。在获得吴瑞奖学金之前,他还被评为同济大学2016年度“学术先锋”第一名。
数据处理事实上非常“虐心”,实验样品的获得已然不易,实验的时间点又不可复制,每一个阶段都需要准确数据,这对分析者来说是高强度脑力与体力的磨练。然而王晨飞对科研非常着迷,在接到吴瑞奖学金获奖电话通知的前一天晚上,他还做数据分析直到凌晨,“刚刚睡下不久,一下子就清醒了!”
生命的起源隐藏着多少未知的密码?我是谁?我从哪里来?童年时的王晨飞就开始了生命意义的思考。
他回忆,很小的时候,外公的突然离世给他巨大的冲击,他由恐惧进而思考“人的生死”,渴望了解生命、探知生命密码成为从小的志向。“别人喜欢研究外在,而我一直喜欢研究自己。”高中时的他还获得过全省生物竞赛二等奖。
他自认数学天分遗传自数学老师的父亲,父子俩的亲子时光就是凑在一起做奥数题。
选择生物信息学,王晨飞觉得自己非常幸运,同济2005年刚刚设立这门新兴学科,而这个既结合生物学又结合计算机科学的学科,跟自己的所爱所长如此合拍。2008年就读本科的王晨飞在学业上如鱼得水:“老师一讲我就明白,上手特别快。”
同年,同济生命科学实行首席研究员负责制,在全球范围内招贤纳才。2009年,知名专家张勇教授被引入同济建立实验室。王晨飞进入张勇实验室,得到名师指点、提携,大四时跟张老师一同参加分析项目,写出了首篇科研论文。
2012年,王晨飞被保送至本学院攻读生物学博士学位,2013年,经历层层选拔后,他以访问学者的身份在哈佛大学戴娜法伯癌症研究机构进行为期一年的学术交流。这期间,他开始在同行身上学习成熟的做科研的方法,接触全球最前沿的科研信息,让他感动的是“实验室里的每个人都有教授的水平,他们依然认认真真地做着基础研究工作。”在访学期间,他参加多个国际学术合作交流项目,并以中间作者的身份发表3篇SCI研究论文。
回国后,“幸运”又一次眷顾了他。2013年,国内干细胞研究领域顶级专家高绍荣来同济设立实验室。2014年在研究哺乳动物生命起源调控机制的科研项目时,胚胎发育过程中的机理隐藏在海量测序数据背后,急需数据分析的帮助,他们找到生物信息学专业的张勇实验室寻求合作,张勇老师推荐了刚刚从哈佛访学回来的王晨飞。“太幸运了,身边一直有良师益友提携相伴。”他说。
谈起那段与生物实验组同学并肩作战的日子,当时的辛苦如今都成为甜蜜的回忆,高质量的团队合作迸发出超强能量:他们各展所长,项目实验分成10个发育阶段,每个阶段需要3-4组实验重复,每组又要取200-1000个胚胎细胞,得出每个精确时间点的准确数据,再把数据汇总王晨飞分析。因为深知实验样品的取得的不易,时间上又要求非常精确,王晨飞当了2个月的“键盘侠”,生科楼上不眠的灯光陪伴他完成高强度的数据分析,除了吃饭他没有走出实验室半步,他与实验组的同学密切交流,寒假都没有回家过年。2个月的生物实验,2个月的数据分析、绘图及文章撰写投稿,在同期《自然》所刊登的相同主题的研究成果中,清华大学课题组和美国一家研究机构也名列其中,而王晨飞他们用4个月完成了别人科研组1到2年的工作。
在哈佛做访问学者期间,王晨飞深深感受到,华人科学家在科研领域“活儿干得漂亮却没有与之匹配的话语权”,吴瑞奖学金的设立也是为了促进华人生物学界科研者的交流,自己拿到这个奖后,更坚定了奉献科研的决心。作为一名同济人,他选择继续在同济大学进行博士后研究,并申报了中国博士后博新人才计划,“做提高人类生存质量的科研,为母校争光,为提高华人科研话语权出力。”他笑着说。